Stop Memorizing Microservices — Master These 19+ Patterns for Any System Design Interview
The Ultimate Microservices Pattern Guide for System Design Interviews (2026 Edition)
image_credit - ByteByteGo
Hello friends, if you are preparing for system design interviews, then it make sense to to prepare for Microservices design patterns as well, not just to do well on interviews or make your architecture more robust, but also to understand existing projects.
Microservices patterns like Circuit Breaker, API Gateway, Saga, and Event Sourcing are tried and tested solutions to common Microservices Problems.
These patterns address common challenges in microservices architectures like scalability, fault tolerance, and data consistency.
In the past, I have talked about common system design questions like API Gateway vs Load Balancer and Horizontal vs Vertical Scaling, Forward proxy vs reverse proxy, as well as common System Design problems, and in this article, I am going to share 24 key Microservices design patterns that are essential knowledge for technical interviews.
They are also one of the essential System design topics for an interview, and you must prepare them well.
Many companies use microservices, so understanding these patterns shows you’re up-to-date with current trends. Knowing when and how to apply these patterns also demonstrates your ability to solve complex distributed system problems.
These patterns often involve trade-offs, allowing you to showcase your analytical thinking and Interviewers often present scenarios where these patterns are relevant solutions.
By the way, if you are preparing for System design interviews and want to learn System Design in depth, then you can also checkout sites like ByteByteGo, Design Guru, Exponent, Educative, Codemia.io, and Udemy, which have many great System design courses and a System design interview template like this,s which you can use to answer any System Design question.
If you need more choices, you can also see this list of the best System Design courses, books, and websites
P.S. Keep reading until the end. I have a free bonus for you.
So, what are we waiting for? Let’s jump right into it
19 Microservices Design Patterns for System Design Interviews
Microservices architecture is a design approach that structures an application as a collection of loosely coupled services.
To build scalable, maintainable, and resilient microservices-based systems, various patterns have emerged.
Here are essential microservices patterns you can use in your project, and also remember for system design interviews.
1. Service Registry
Since there are many microservices in a Microservice architecture, they need to discover and communicate with each other.
A Service Registry, such as Netflix Eureka or Consul, acts as a centralized directory where services can register themselves and discover others.
Here is what it looks like:
2. API Gateway
An API Gateway serves as a single entry point for client applications, aggregating multiple microservices into a unified API.
It handles requests, routing them to the appropriate services, and may perform tasks like authentication, authorization, and load balancing.
Here is what API Gateway looks like:
3. Circuit Breaker
Inspired by electrical circuit breakers, this pattern prevents a microservice failure from cascading to other services. Circuit breaker pattern monitors for failures, and if a threshold is crossed, it opens the circuit, preventing further requests.
This helps in graceful degradation and fault tolerance, and it’s absolutely must in a Microservice architecture to prevent total shutdown of your services.
Here is an example of Netflix Hysrix as a Circuit breaker:
4. Bulkhead
In a microservices system, isolating failures is crucial. The Bulkhead pattern involves separating components or services to contain failures.
For example, thread pools or separate databases for different services can be used to prevent a failure in one part of the system from affecting others.
Here is a diagram showing the Bulkhead pattern in Microservices architecture:
5. Saga Pattern
This pattern is used for managing distributed transactions. The Saga pattern breaks down a long-running business transaction into a series of smaller, independent transactions.
Each microservice involved in the saga handles its own transaction and publishes events to trigger subsequent actions.
Here is how the Saga Pattern looks in action:
6. Event Sourcing
This is another popular pattern that is used heavily in high-frequency low-latency applications.
In this pattern, instead of storing only the current state, Event Sourcing involves storing a sequence of events that led to the current state.
This pattern provides a reliable audit trail and allows for rebuilding the system state at any point in time.
Here is how Event Sourcing looks in action:
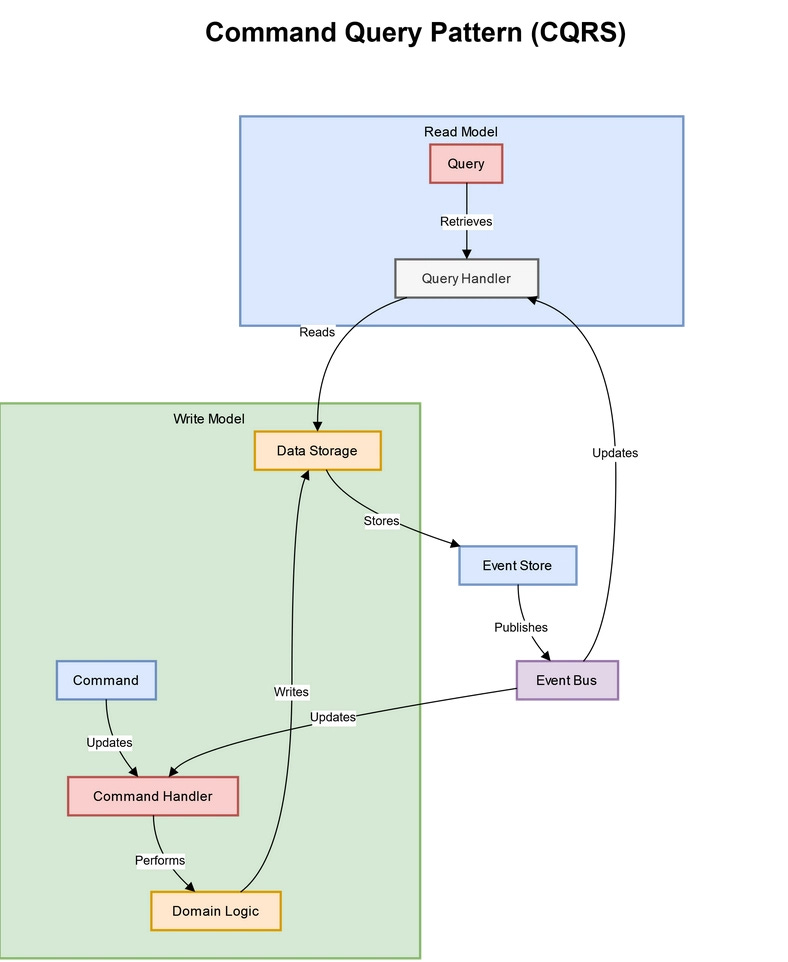
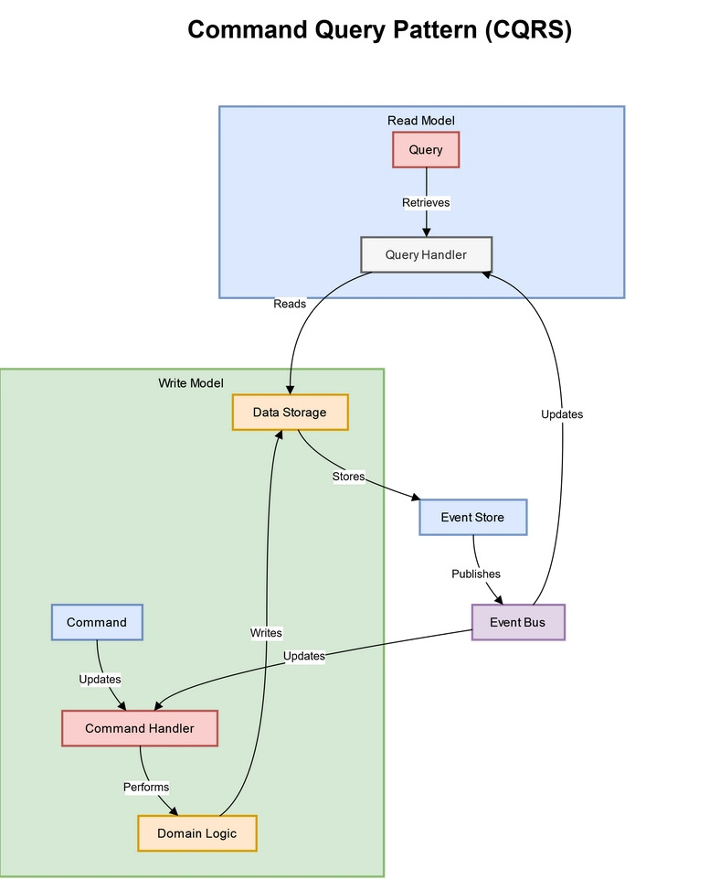
7. Command Query Responsibility Segregation (CQRS)
The CQRS Pattern separates the read and write sides of an application. It uses different models for updating information (commands) and reading information (queries).
This pattern can improve scalability, as read and write operations have different optimization requirements.
Here is a nice diagram that shows the CQRS pattern:
8. Data Sharding
The database sharding pattern is used to distribute the database load and avoid bottlenecks. Data Sharding involves partitioning data across multiple databases or database instances.
In this pattern, each microservice may handle a subset of data or specific types of requests.
Here is how database sharding looks, credit - Design Guru
9. Polyglot Persistence
Different microservices may have different data storage needs. Polyglot Persistence allows using multiple database technologies based on the requirements of each microservice, optimizing for data storage, retrieval, and query capabilities.
Here is a nice diagram that shows Polyglot persistence in Azure :
10. Retry
In Microservice architecture, when a transient failure occurs, the Retry pattern involves retrying the operation instead of immediately failing.
It can be applied at various levels, such as service-to-service communication or database interactions.
Here is a nice diagram from ByteByteGo, a great place for system design learning, which shows the Retry pattern in Microservices:
12. Sidecar
The Sidecar pattern involves attaching a helper service (the sidecar) to the main microservice to provide additional functionalities such as logging, security, or communication with external services.
This allows the main service to focus on its core functionality.
Here is what a Sidecar pattern looks like:
13. Backends for Frontends (BFF)
Also known as BFF, this pattern is useful when dealing with multiple client types (e.g., web, mobile). The BFF pattern involves creating separate backend services tailored for each type of client.
This allows for optimized and specialized APIs for each client.
Here is what a Backends for Frontends (BFF) pattern looks like:
14. Shadow Deployment
The Shadow Deployment pattern involves routing a copy (shadow) of production traffic to a new microservice version without affecting the actual user experience.
This is one of the popular deployment strategies, and it helps validate the new version’s performance and correctness.
Here is what shadow deployment looks like
15. Consumer-Driven Contracts
In a microservices ecosystem, multiple services often interact with one another. The Consumer-Driven Contracts pattern involves consumers specifying their expectations from producers, allowing for more robust and coordinated changes.
Here is a nice diagram that explains Consumer-Driven contracts
16. Smart Endpoints, Dumb Pipes
This pattern advocates for placing business logic in microservices (smart endpoints) rather than relying on complex middleware. The communication infrastructure (pipes) should be simple and handle only message routing.
17. Database per Service
This is another popular Microservices pattern where each microservice has its own database, and services communicate through well-defined APIs.
Database per Service pattern provides isolation but also requires careful consideration of data consistency and integrity.
Here is how this pattern looks:
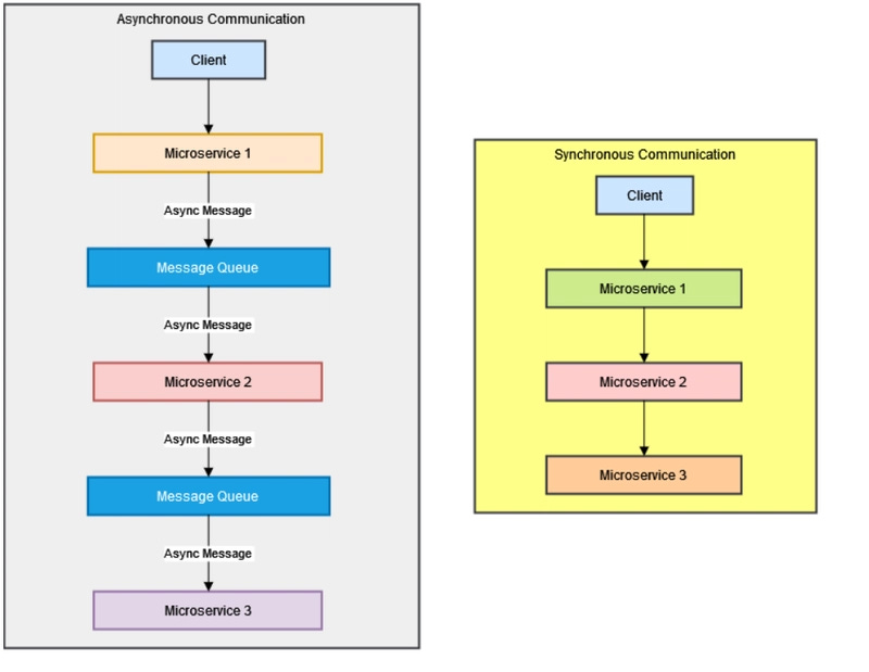
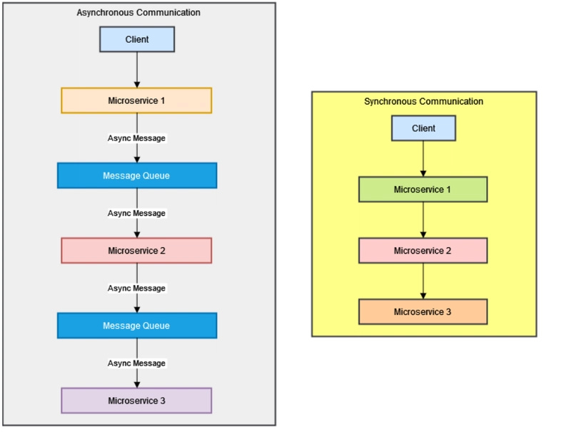
18. Async Messaging
Instead of synchronous communication between microservices, the Async Messaging pattern involves using message queues to facilitate asynchronous communication. This can improve system responsiveness and scalability.
Here is a nice diagram that shows the difference between sync and async messaging
19. Stateless Services
Designing microservices to be stateless simplifies scalability and resilience. Each service processes a request independently, without relying on stored state, making it easier to scale horizontally.
Here is a nice diagram that shows the difference between Stateless Services and Stateful Services
System Design Interviews Resources
And, here is my curated list of best system design books, online courses, and practice websites which you can check to better prepare for System design interviews. Most of these courses also answer questions I have shared here.
DesignGuru’s Grokking System Design Course: An interactive learning platform with hands-on exercises and real-world scenarios to strengthen your system design skills.
Codemia.io : This is one of the best places to practice System design problems for interviews online. It got more than 120+ System design problems, many of them are free,e and also a proper structure to solve them.
Exponent: A specialized site for interview prep, especially for FAANG companies like Amazon and Google. They also have a great system design course and many other material which can help you crack FAANG interviews.
“Designing Data-Intensive Applications” by Martin Kleppmann: A comprehensive guide that covers the principles and practices for designing scalable and reliable systems.
LeetCode System Design Tag: LeetCode is a popular platform for technical interview preparation. The System Design tag on LeetCode includes a variety of questions to practice.
“System Design Primer” on GitHub: A curated list of resources, including articles, books, and videos, to help you prepare for system design interviews.
Educative’s System Design Course: An interactive learning platform with hands-on exercises and real-world scenarios to strengthen your system design skills.
High Scalability Blog: A blog that features articles and case studies on the architecture of high-traffic websites and scalable systems.
YouTube Channels: Check out channels like “Gaurav Sen” and “Tech Dummies” for insightful videos on system design concepts and interview preparation.
ByteByteGo: A live book and course by Alex Xu for System design interview preparation. It contains all the content of the System Design Interview book volumes 1 and 2, and will be updated with volume 3, which is coming soon.
“System Design Interview” by Alex Xu: This book provides an in-depth exploration of system design concepts, strategies, and interview preparation tips.
image_credit - ByteByteGo
That’s all about the common Microservice patterns and concepts a developer should know. These microservices patterns help address various challenges associated with building and maintaining distributed systems, providing solutions for communication, fault tolerance, data management, and scalability.
When designing microservices architectures, combining these patterns judiciously can lead to a robust and resilient system.
These additional microservices patterns, when applied thoughtfully, contribute to building resilient, scalable, and maintainable distributed systems.
The choice of patterns depends on the specific requirements and challenges faced during the design and implementation of microservices architectures.





















