I Tested 20+ Python Courses on Udemy: Here are My Top 5 Recommendations
Top 5 Udemy Courses to learn Python from scratch in 2026
Hello friends, if you want to start coding, get into programming, or pursue a career in software development in 2026, then there is no better way than learning the Python programming language.
Python is the most popular programming language, and it’s widely used in software development, Data Science, Automation, Game Development, Machine Learning, AI, and anything you can think of except embedded programming, where C and C++ rule.
If you have already made up your mind to learn Python this year and are just looking for the best resources, you have come to the right place.
In the past, I have shared the resources to learn Python, but a lot of you asked me about the best Udemy courses to learn Python in 2026, so I came up with this post.
If you don’t know, Udemy is one of the best websites to find video courses on the internet to learn any tech skills. It has more than 180K courses, and it also often run sale where you can buy them for just $10.
That’s the reason a lot of developers, including me, keep buying Udemy courses every year.
In this article, I have shared Udemy’s most popular Python course,s which is especially created for beginners. These are not boring courses but carefully crafted, project-oriented and coding exercise-heavy courses which will not just give you knowledge but also enough practice to apply and remember that knowledge.
They are also very affordable, and you can buy all of these courses for just $10 each on Udemy sales, which happen every now and then. They now also have a subscription called Udemy Personal Plan, which gives you access to more than 10,000 Udemy courses for just $30 a month.
If you are motivated to learn new stuff now or got good time on holiday, then taking Udemy personal plan is worth of your money.
But if you are busy and want to learn at your own pace, just buy them and you will get lifetime access so that you can learn anytime.
Now that we know how you can access those courses, let’ jump into these 5 best Python courses on Udemy in 2026.
5 Best Python Courses on Udemy in 2026
Without any further ado, here are the 5 of the very best Python courses on Udemy which you can take now. These courses are created by experts and trusted by millions of people to learn Python.
They are also the best sellers and have got incredible reviews and ratings, which means you will be learning Python fromthe very best.
1. 100 Days of Code — The Complete Python Pro Bootcamp for 2026
At the moment, this is probably the best Python course on Udemy. It’s both hands-on and project-based, and also up-to-date to cover Python 3 concepts, and Angela Yu is one of the best instructors on Udemy.
Her prior experience with Bootcamp really makes learning easy.
This Python Udemy course is also a bootcamp-style Python course where you will build 100 Python projects in 100 days. It’s based on popular 100 Days of Code concepts, where you code every day for 100 days.
It’s based upon the #100DaysOfCode hashtag, if you could remember it was a popular tag on Twitter a couple of years back.
Along the way, you will learn to build websites, games, apps, plus scraping and do data science to learn Python concepts and gain mastery.
Taught by Angela Yu, this is one of the most comprehensive and up-to-date courses to learn Python programming in 2026.
With 60 hours of content, 667 lectures, 229 articles, and 116 downloadable resources, this is a complete Python course to learn Python basics, data science, data visualization, machine learning, desktop graphical applications, and Python for web development.
You will learn how to use modern frameworks like Selenium, Beautiful Soup, Request, Flask, Pandas, NumPy, Scikit Learn, Plotly, Matplotlib, Seaborn, and much more.
If you are looking for the best Udemy course to start your Python career, then I recommend you to join this course.
Here is the link to join this Python course — 100 Days of Code — The Complete Python Pro Bootcamp for 2026
2. Complete Python Bootcamp: Go from zero to hero in Python 3
This is the most recommended and most popular Udemy course to learn Python. It was recommended to me by several Python experts and friends, and I must say I wasn’t disappointed.
Created by Jose Portilla, one of the most popular Udemy instructors with over 4 million students, this is also a bootcamp-style Python course that is focused on doing and hands-on learning.
This is one of the rare courses where you can learn both Python 2 and Python 3! while your priority should be learning Python, you may need Python 2 knowledge if you need to maintain a Python project that is written in Python and not ported.
This is one of the best Udemy courses to learn Python and is equally suitable for beginners who have never programmed and are coming in from another programming language like Java, C++, JavaScript, or Ruby.
It’s also a great course for Python programmers who know the basics but want to take their skills to the next level.
Here is the link to join this Python course — Complete Python Bootcamp: Go from zero to hero in Python 3
The course is taught by Jose Portilla, one of my favorite Udemy instructors and also a best-selling author. His teaching style is simple and powerful, which means you can quickly learn Python and start doing things on your own.
3. Complete Python Developer in 2026: Zero to Mastery
This is another hands-on, project-based course to learn Python 3 on Udemy in 2026. Created by instructor Andrei Neagoie, this course is one of the highest-rated Python courses on Udemy and is highly recommended for beginners.
If you are learning to code with Python, then this course is perfect for you.
In this Python online course, you will not only build 12+ real-world projects like a professional Portfolio Website and a Web Scraper with Python and BeautifulSoup, but also learn Web Development, Machine Learning with Python.
In short, one of the best courses to learn Python for web development and Machine learning. If you are learning Python to become a web developer, then you should join this course.
If, for some reason, you will not be able to connect to Angela Yu or Jose Portilla’s teaching style, then this is a good alternative course to learn Python as Andrei Negaoie is alsoa very knowledgeable and engaging instructor.
Here is the link to join this Python course — Complete Python Developer in 2026: Zero to Mastery
He also runs his own online school called Zero to Mastery Academy, where you can get access to all of his courses with a single subscription of $39. If you like Andrei’s courses, then I recommend you join his ZTM Academy; it’s worth it. You can also use my code friends10 to get 10% discount on any membership.
4. The Python Mega Course: Build 10 Real World Applications
This is one of the best project-based Python courses on Udemy. Taught by Ardit Sulce, a Python expert, this course will teach you advanced Python 3 concepts by making amazing Python Apps, not just one, two, or three, but you will build 10 Python projects in this course.
The projects also touch different areas and domains to show you the full range of Python’s capabilities.
For example, you will create a web scraper to see how easy to collect data from the web using Python, and also create a portfolio website and publish it on a real server to learn web development using Python.
My favorite projects include creating a Python app that translates English words and building a webcam app that detects moving objects. These are just examples; you will seriously build a lot of useful and exciting stuff in this course.
I highly recommend this course to anyone who loves to build projects and learn along the way.
Here is the link to join this Python course — The Python Mega Course: Build 10 Real World Applications
5. The Modern Python 3 Bootcamp by Colt Steele
The Modern Python 3 Bootcamp” by Colt Steele is a comprehensive online course designed to teach Python programming in a modern and practical way.
This course is created by Colt Steele, a former bootcamp instructor and one of the most popular Udemy instructors, known for his in-depth knowledge and engaging delivery.
This 29-hour-long comprehensive course covers Python 3 fundamentals and beyond, making it suitable for beginners and those looking to strengthen their Python skills.
With a high rating of 4.7, it’s also well-received by its 151,000 students. The course encompasses a wide range of topics, including data structures, object-oriented programming, web development, and more.
Colt Steele’s engaging teaching style and hands-on projects ensure that students gain a solid understanding of Python for various applications.
Here is the link to join this Python course — The Modern Python 3 Bootcamp by Colt Steele
That’s all about the best Python courses on Udemy you can join in 2026. As I said, learning Python can be a life-changing decision for anyone, and it’s a great first step to start your career in programming and software development.
These Udemy courses will teach you enough Python so that you can stand on your own in interviews.
While Python is also very vast and as a Software develope,r you always need to learn things, Udemy can be your best friend in this journey.
I really love their high-quality courses, like the ones I have shared above, which you can grab for just $10; learning was never that affordable.
And with the Udemy personal plan, you can also get access to more than 10K Udemy’s high-quality courses, which are also part of Udemy for Business for just $30.
If you have time and motivation, then you should take that option, and its best value for money, but if you are a busy guy, it’s better to buy courses individually as you will have lifetime access.
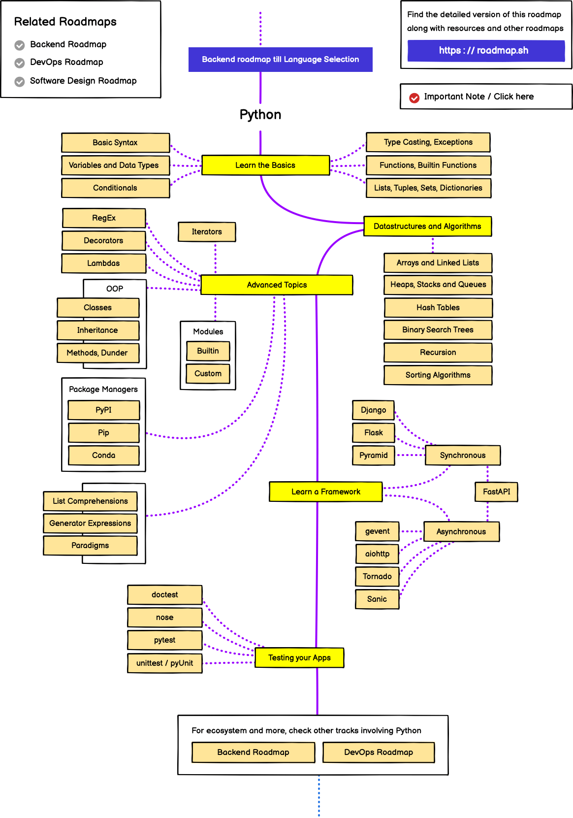
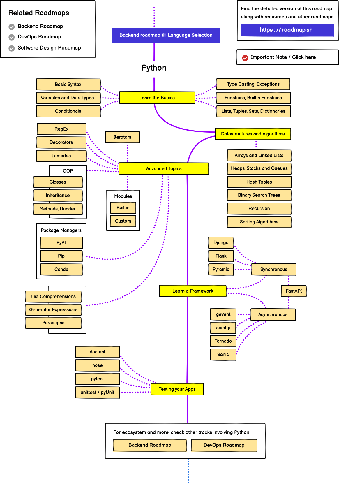
And, if you want to become a Python master or expert, here is a great roadmap from roadmap.sh you can follow along:
Thanks for reading this article so far. If you like these best Python Courses from Udemy, one of the most reputed online learning platforms, then please share them with your friends and colleagues. If you have any questions or feedback, please drop a note.
P. S. — If you are looking for just one course on Udemy, then I highly recommend you join Jose Portilla’s Complete Python Bootcamp: Go from zero to hero in Python course. It’s the most popular Python course on the planet. More than 1,164,741 (1 million+) students have already joined this course.








